と言う訳で今宵のプレミアムなディナー
すごーい!玉子がいつもの倍入ってるー
…今日はコンビニ寄るのすら面倒でした
さ、戯れ言もいい加減にして早く寝よう
明日も仕事だ。雨予報だ。最悪だぜ(´ω`) https://pic.twitter.com/Zzxx0rwoAo
posted at 22:48:53
| Stats | Twitter歴 1,381日(2016/01/27より) |
ツイート数 16,128(11.6件/日) |
表示するツイート :
と言う訳で今宵のプレミアムなディナー
すごーい!玉子がいつもの倍入ってるー
…今日はコンビニ寄るのすら面倒でした
さ、戯れ言もいい加減にして早く寝よう
明日も仕事だ。雨予報だ。最悪だぜ(´ω`) https://pic.twitter.com/Zzxx0rwoAo
posted at 22:48:53
お洗濯完了
さぁいよいよプレミアムな晩ご飯だお! https://pic.twitter.com/i6xHCd5Pkl
posted at 22:23:01
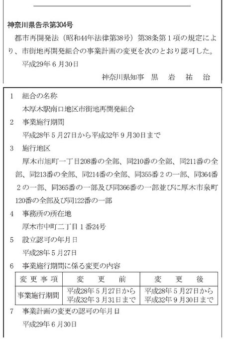
本日付の県公報に、
本厚木駅南口再開発の計画変更に関する
告示(期限延長=計画に遅延)が出てました
駅前の道路(都・本厚木下津古久線)の向い
にあるビル(りそな銀行とか)を新しいビル
に建替えた上で一般車専用のターミナルを
新設(現ターミナルは一般車進入禁止に)
するってヤツね https://pic.twitter.com/qM9rtgK080
posted at 22:05:58
【お天気/6月30日】
雨のち曇り
早朝から降りはじめた雨は昼前後に上り、
夕方は青空が広がった場所もありました
最高気温は横浜24.8℃、小田原25.3℃
座架依橋は10時前に「23℃」
前日より3℃ほども下がり、横浜は25日
以来5日ぶりに夏日に届きませんでした https://pic.twitter.com/dJaHUtV3Zr
posted at 21:53:48
広域迂回でも定着したのか、
最近は側道通行止めの影響と思しき渋滞が
通行止開始直後ほど酷く無くなった246
その小金塚三差路付近の桜並木で「倒木・
落ち枝対策」と思しき枝打ち作業中でした
最近多いな、バッサリ方式
逆に言えば、今まで「大目に見過ぎ」
だっただけなのかも知れんが https://pic.twitter.com/feCYCLFaEt
posted at 21:36:32
一方その頃、通行止め区間(=伊勢原JCT
中枢部)を挟んだAランプの工事現場では、
東名脇に並ぶ橋脚群のうち、名古屋側の
半分程度の足場がばらされほぼ完成
他方、ランプ末端部(東京側)は足場どころ
かまだ型枠すらバレる前。同じ木に成虫と
幼虫が混在するてんとう虫みたいですね(ぇ https://pic.twitter.com/sNwqnoNLUQ
posted at 21:20:00
川上交差点脇のドリル櫓跡に鉄骨の壁登場
なるほど、コレを作ってたのか
これで盛土の東名側を支えつつ、側道側を
掘削して恐らく伊勢原JCT・D2ランプ用の
橋台を造る段取りなんだろうけど…
通行止め解除まであと2日
それまでに掘削し切れる?
まぁ別に必須条件では無いだろうけど… https://pic.twitter.com/DOje7ExeM1
posted at 21:05:39
雨の金曜日(&火曜日)はホント憂鬱
町田~相模大野がアホみたいに混むから
どーにかなんないのかねホント(´ω`) https://pic.twitter.com/FcisVF8plZ
posted at 20:49:44
因みに中央環状線(C2)と言えば、
この’’注意書き’’が出ると夏来たなって思う
要はオーバーヒートに注意って事だよね?
スターーーーン!的なヤツじゃないよね? https://pic.twitter.com/dFnaLKPGVK
posted at 23:39:54
10年ほど前散々聴いてた「懐メロ」だ!
しかも「本場」だからメチャ合ってる(笑)
https://www.youtube.com/watch?v=ylXwBwBgqm8…
posted at 23:32:04
そう言えば7-11、今朝の袋は透明でした
これまでの白に代わる新しい袋?
もしそうなら、いかがわしい本が
スケスケと言う大事件ですな(^ω^) https://pic.twitter.com/qJn0WxYqwZ
posted at 23:17:52
夕飯完了
朝・昼の残りも一緒でした(あーあ https://pic.twitter.com/TQikHWtuf7
posted at 23:07:12
かの隣国、こう言う「超長大橋」をポン
と造っちゃうトコだけは良いなって思う
尤も、恐らくは遠浅の海たればこそ可能
だった「芸当」で、東京湾口道路の様な
連続吊り橋となればやはりそう簡単には
造れんだろうなと https://pic.twitter.com/7pI9NGuRWq
posted at 23:01:38
今宵は昨晩より露骨に暑いなと思ったら
案の定、海老名で気温が1℃以上も高い
こりゃいよいよエアコンの出番かなぁ
昨晩は平気だったけど、その前の火~日
は暑くて寝てる途中に目が覚めちったよ
ロフトだから、暑い空気が溜まるんよね https://pic.twitter.com/rMvcn6dZ5c
posted at 22:19:27
【お天気/6月29日】
昨日に続き終日曇天
やはり昨日同様午後は青空が覗いた一方、
その状態で雨がパラつく「お天気雨」と
なった場所がある等、昨日より不安定な
空模様でした
最高気温は横浜28.6℃、小田原26.5℃
特に横浜は前日より2℃以上高く、
一段と蒸し暑い一日でした https://pic.twitter.com/s82XLAG0WU
posted at 22:03:37
新型ヴィッツを初めて見たのが由緒ある
旧道(旧246)だった事に、対照性の妙を
感じたような気が(気のせい説
因みに1965年3月の現246開通まで、
現県道22号はこの三差路(糟屋上宿)が終点
(前身の県道伊勢原戸塚線の起点)でした
(左が旧22号、右が旧246兼旧22号) https://pic.twitter.com/FhO1Vkruds
posted at 21:42:33
勝手に同志認定
私はクリエイトでまとめ買い派>三ツ矢サイダー https://pic.twitter.com/4E5ro0NPDI
posted at 21:26:11
県道22号の「高倉中入口」の渋滞は今日も
軽微で、二度目の青信号で呆気なく通過
結局今月は、手前の「高鎌橋」からの所要
時間が10分を越える様な顕著な渋滞には
一度も遭遇しませんでした
原因は不明ですが、来月も再来月も、
もとい未来永劫こうであって欲しいなと(無理 https://pic.twitter.com/2heD5piRTG
posted at 21:13:24
いつになくガラッガラだった東名と、
いつも通りグッダグダの保土ヶ谷BP
「空」と「混」の顕著な対照性が印象的
だった、今朝の両6車線道路なのでした
そして本村ICでは目の前であわや右直事故
やめてくれよ
俺、事故の瞬間目撃して一週間以内に
自分が事故った事が2回もあんだから… https://pic.twitter.com/YvmfMv3d4k
posted at 20:56:41
梅雨前線に嫌われた関東地方
「溺愛」されても困るけど、
「完全無視」もそれはそれで困るよね https://pic.twitter.com/eDMl7ENifc
posted at 20:45:39
【お天気/6月28日】
雨のち曇り。本降りでしたがさほど強くは
なりませんでした。雨は昼過ぎには上り、
夕方には広範囲で青空が覗きました
最高気温は横浜25.9℃、八王子26.1℃
日中は蒸し暑かった一方、気温が5℃ほど
下がった日没後は空気ヒンヤリでした https://pic.twitter.com/8bv0uX49OY
posted at 01:25:01
夕飯完了
買ってきた弁当は明日に繰り越し…
(無性にカップ麺食いたくなった https://pic.twitter.com/pXeYOvlh4u
posted at 00:29:36
東名側道通行止め実質16日目
区間西口・川上橋脇のドリル櫓が消滅
作業完了かな?まぁ何してたか分らんが
(場所的にはD2の橋台関連っぽい)
また、その遥か背後の「トマソン橋」も
いつの間にか完全消滅。解体に使われた
足場だけが、今は亡き「刹那の主」を
偲ぶ様に残っていました https://pic.twitter.com/UtJIqHEmq4
posted at 23:37:03
とあるジャンクションの尊い犠牲
東名側道跡はいま、刻々と「Bランプ」へ https://pic.twitter.com/DADuNSnYUy
posted at 23:18:36
今日の圏央道はイベント盛沢山
まず海老名JCTはまた渋滞
もう飽きたよその自虐ネタ(´ω`)
厚木PA付近ではまた超低速車に遭遇
今日のケツ持ちは警棒ではなく四点常点
そして相愛IC先では大阪対決
前が「なにわ」、入られて激おこの後ろが
「大阪」でした。近畿道辺りでやってくれ https://pic.twitter.com/xzZRT8dNsq
posted at 23:10:16
まぁ「怪我の功名」ってヤツか、お陰で
つつじヶ丘トンネルの銘板撮れたけどね
そんでもってこのトンネルを潜る回数も、
恐らくもう片手で数えるほどでしょう
水曜の最終軒(=土曜の4軒目)、
来月中に当方のコースより外れる模様
やったよ、遂に西八王子と縁が切れるよ… https://pic.twitter.com/LZu7lI4Ykz
posted at 22:46:06
一難去ってまた一難
今度は(都)並木横川線(つつじヶ丘TN)が
元八王子BS下から東横山橋まで約1.5㎞
の渋滞。普段2~3分の所に10分超
「過去最悪」で事故でもあったのかと
思いましたが、橋を過ぎたら忽ち解消
散田立体渋滞→橋際手前に迂回車流入
→先詰渋滞(多分こんな構図 https://pic.twitter.com/MhX1RV7TsL
posted at 22:36:09
無バスベイのバス停
→ちょうど対向車群来て抜けず
(トータルでは来ない時間のが長いのにね)
バスベイのあるバス停
→華麗にスルー!
とても残念だった今日の秋川街道でした
どっちかっつうとコッチがトーマスだぜ
(後ろにズラズラ連結的な意味で https://pic.twitter.com/zZrh44mTCY
posted at 22:14:29
リアルが充実してるキジバト( ´∀`) https://pic.twitter.com/Xphp1fsF9y
posted at 13:34:29
曇天主体の一日
早朝の厚木市内と東名は本降りの雨でした
また、短時間ですが昼には薄日が射す事も
最高気温は横浜25.5℃、東京都心25.6℃
座間・座架依橋は10時前に「24℃」
横浜・東京共に未明から20℃を越え、
渋谷は朝7時前の時点で「21℃」
今日も蒸し暑かったです https://pic.twitter.com/HgKGlOXbE9
posted at 21:40:48
TEAM測量、厚木PA・SIC(内)に集結!
紅白トンボ(路線標識)出現からはや2年弱
さがみ縦貫区間における「三大未成事業」
のひとつ(残りは圏央厚木JCT/厚秦と
海老名南JCT/新東名)であるSICの追加
工事、ようやっと本格始動? https://pic.twitter.com/l7CHqVEvpc
posted at 21:21:47
因みに次の夜間通行止めは7月1日(土)
お休みが吹っ飛んだ日だね!(女々しいな
もし予定通りお休みなら、日付に因んで
県道701号に逝く予定でした(嘘つけよ
もとい、701号が逝ってんじゃねーか疑惑
激狭区間はモロ予定地だからね>新東名 https://pic.twitter.com/pqlBAuzmbA
posted at 21:00:31
2度目の夜間通行止め明けの横浜青葉~
…に特に目立った変化ナシ(ガックシ
まぁ何某かは進んだのでしょう
3夜連続だった訳ですしおすし https://pic.twitter.com/FQXaC2ewQ6
posted at 20:44:35
本日付の公報に、県道711号(小田原松田)
の酒匂縦貫4車線区間の全線4車線化完了
(=桑原団地入口~鬼柳入口4車線化完了)
の告示(住所上は桑原北~鬼柳入口間か)
が出てました
尤も4車線化は2月中に完了済みで、
今更感が半端ない。そもそも区域、
何も変わってないじゃん… https://pic.twitter.com/kcSrVSpJd8
posted at 20:25:25
トレンドマイクロより最後通諜
しゃあねぇ払うか、1万4,330円
いかがわしいサイトを巡る為にも(巡んな https://pic.twitter.com/PAnlSBcIXN
posted at 21:34:10
不敗神話! https://pic.twitter.com/0E4PMjd0Oq
posted at 21:26:51
https://www.youtube.com/watch?v=AvwL7hEzL2s…
今宵の作業BGM(久々のヘビロテ
阪神湾岸線から流れ着いた(何のこっちゃ
実際にはつべではなく過日にそこから
落としたのをメディアプレーヤーで視聴
ニコ動と違い、つべは自動でループ再生
する機能が無いのが不便(知らないだけ?
posted at 21:23:38
【お天気/6月26日】
終日雨模様の曇天
幸い私の移動エリアは降雨ナシでした
最高気温は横浜25.5℃、小田原25.3℃
湿度が終日高止まりした上に最低気温も
高く、銀河大橋は朝7時前に既に「23℃」
早朝から不快な蒸し暑さに苛まれました
そして大山はその早朝のみ健在でした https://pic.twitter.com/9mxff9cipL
posted at 21:09:54
流石にしなり過ぎた模様(笑)
まぁこの程度なら割と普通に見掛けるが
伊勢原・高森7‐11先にて… https://pic.twitter.com/1T7bFsP5D3
posted at 20:54:10
東名側道の全面通行止も今週末まで
て事でここぞとばかりに「関連アイテム」
を漁った(撮った)あほまるさん
担当者が俺みたいなズボラでなければ、
一週間後には全て撤去されてるだろうから
その前に可能な限り、この「史実」を記録
しておかねばと思った次第(殊勝なこって https://pic.twitter.com/5wf2kTBtZH
posted at 20:45:41
藤沢IC直前(東側)の国道1号の中央分離帯、
街路樹が綺麗サッパリ無くなってました
横浜湘南道路接続に伴う1号の付け替え
工事が、また顕著に進展する前兆かなぁ https://pic.twitter.com/OwNm0Sqgx3
posted at 20:26:26
会社より本物のお酒の支給
去年のお中元の残り物とかで、
賞味期限が来月いっぱい(またそっち系か…
次月の連休にでも開けようかな
今月(今週)の悲劇(連休消滅!)を慮って、
7月は2回作ってもらったからね!
…そんないい会社だと思ってなかった
とか言ってるとまた無くなるよ… https://pic.twitter.com/RUnvyvhGHN
posted at 19:56:08
車の鍵に新しく付けられたキーホルダー
車番の入ってる結構凝ったヤツですが、
根本的なトコ間違ってました
ギガじゃないの、エルフなの(´ω`)
まぁそもそもが「余り物の改造品」っぽいですが https://pic.twitter.com/rN9YTx8KaO
posted at 19:37:14
入れ替え後と入れ替え前
帰ってきた相棒の奥行きの無さに「‼?」
仕切り、こんな近かったんだ…(;・∀・) https://pic.twitter.com/Djro6IPvxm
posted at 17:21:26
車両入れ替えに給油もついても16時台
ギリとは言え、まさか達成出来るとは
そんなこんなで本日も無事終業
今日はやったら眠かったなぁ https://pic.twitter.com/pJSqeluqb8
posted at 17:12:20
取り敢えず明日の雨が無くなり安堵 https://pic.twitter.com/4kCNAAYXYn
posted at 21:03:05
ついでに本日の2食(朝昼兼用)
なんだかんだ久々のカレーでした https://pic.twitter.com/LyAldkykZU
posted at 20:37:44
実家より帰宅~からの晩酌(風) https://pic.twitter.com/AEc09FD4ah
posted at 20:29:40
まさかの富士山登場
そして刹那に夕焼け空へと没す… https://pic.twitter.com/dgfQBfn8xN
posted at 19:17:52
因みに神奈川は500番台も、
件の515号を筆頭に不通だったり
超狭かったりと曲者がゴロゴロ
とは言え、他都県にはもっとえげつない
のが群雄割拠しており、それらの猛者に
比べれば神奈川のは良くも悪くもだいぶ
マシ、もとい険道的には「実力不足」
なんだろうなと https://pic.twitter.com/NjRb9RhyLi
posted at 19:11:45
ステキな彼女(険道)とデートなう
に使っていいよ!
✕ ステキ
◯ 猟奇的
以上、神奈川の使えない700番台共でした
そしてそんなトコに連れ込まれる可哀想
な相棒との日々は、確か今年で10年目
ひと頃は通学で毎週250㎞
未だに走ってる、もとい動いてるのが割と奇跡的 https://pic.twitter.com/rpu8MU8voM
posted at 18:17:11
おめでとう小田原城!
因みに当方、7年前の入場が今んトコ唯一 https://pic.twitter.com/8K7LbrBLqc
posted at 15:59:13
久々のマニュアル運転
本厚木駅まで親運んだだけだけど
普段乗ってるのは「なんちゃってMT」
だからね。クラッチ付いてないからね
面白みもないしトルクもないし
そんな相棒(仮)とも明日でお別れ
お帰り相棒!
クラッチあるけどバックアイ無い相棒!
どっちもどっちだなぁ(´ω`) https://pic.twitter.com/AVKI9YG6YV
posted at 13:30:34
@wani_kuta ぐるっと回らん限りは東京都心と同方向の横浜方面が上り、都心に背を向ける八王子方面が下りと言うのはまぁそうかなとは思いますが、やはり内・外で案内して欲しいなと。16号ののた打ち回りは緑区橋本駅南口入口で1㎞、南区古淵駅入口で2㎞、更に鵜野森で1㎞…
はい、馬鹿にしてます(知ってる
posted at 11:23:04
【お天気/6月24日】
終日概ね晴天
日中も薄雲が多く、爽快な青空とまでは
行きませんでしたが梅雨の中休みとして
は十分な好天でした
最高気温は横浜28.4℃、八王子29.3℃
東京都心29.0℃、小田原26.9℃
昨日より若干低かったものの、
蒸し暑さは似たり寄ったりでした https://pic.twitter.com/1oT4ftLhBB
posted at 10:16:48
多摩大橋通り(都道59号)の中神立体北口の
前に立つ「大型貨物通行禁止」のお団子
大貨・大特等は終日、
最大積載量3㌧以上の貨物(専ら中型)は
17時から翌8時半までそれぞれ通行禁止
って意味だけど、コレ、別に本標識団子
じゃなくても成立するよね?
念には念をって事なのかしら https://pic.twitter.com/yNTUyPVL5V
posted at 09:55:01
因みに川上橋交差点脇のドリル櫓、
ドリルの掘削位置ばかりか櫓自体の形
が前日から変化(進化?)してました
意外と変幻自在なのかぁ https://pic.twitter.com/gsOsHoPOxc
posted at 09:44:22
東名側道実質12日目の昨日
復路、県道63号南行(246方面)は区間西口
の川上橋を先頭に、自身過去最悪の渋滞
結局、「西富岡」を挟み総合運動公園入口
付近まで約900m。大変ですねフヒヒー
…とか面白がってたらコッチもかよ(´ω`)
てな訳で北行も「分れ道」で渋滞/250m https://pic.twitter.com/mSrBDlBnPg
posted at 09:25:57
そ、その車間でGマーク…だとぉ?
gfナンバーかぁ
退かぬなら 殺してしまえ 先行車、的な?
因みにボクの前は基本いつでも超車間
制限速度(80㌔)=最高速度なんで
半分障害物ですね(´ω`)
そして海老名JCTは今日も渋滞/約5分
ここから高速自動車国道←渾身の自虐ネタ https://pic.twitter.com/cObRIeaSib
posted at 08:44:26
「淵野辺の奇跡」
てな具合に、昨日の駅入口は渋滞どころか
車そのものが存在しないスッカラカン状態
右折先のガードもガラガラ
まぁ入口の渋滞はココの渋滞による先詰り
が主因だから、当然と言えば当然ですが
尤もこの後、高根1(R16)と弥栄小入口で
各々1回休みを食らい結局相殺 https://pic.twitter.com/YJEgfTJvXR
posted at 08:16:12
県道63号(相模原大磯)の「荻野新宿」の
北側の路肩に「外側線」が追加されてた
前日23日(金)の朝の時点で「罫書き」が
してあったから「もしや…」と思ったら
案の定でした
北行は北高入口までですが、南行きは
何故か三田小入口の先で唐突にブツン
まだ描き終わってないだけ? https://pic.twitter.com/KLe8TbxvEK
posted at 07:52:06
■6/24
厚木朝景
鮮やかな朝焼けにお天気境界線が迫る
と言う珍しいシチュエーションでした
そして厚木の北の最果て、相模原市境の
新昭和橋(国道129号)にて有り難きご来光… https://pic.twitter.com/28OD2Lk2w8
posted at 07:40:10
新しい朝に"古紙"をめくる矛盾…
取り敢えず、お腹平気でした(よかったね https://pic.twitter.com/fz2IYMkn8s
posted at 07:21:41